Stablecoins are one of the pillars of the DeFi ecosystem. They connect traditional finance and Web3 by acting as mediums of exchange, collateral, and settlement units. Yet their “stability” is not just an economic property – it is the direct outcome of how they are technically implemented on-chain.
This article breaks down the main stablecoin models, examining how their technical design creates specific vulnerabilities – and what happens economically when those vulnerabilities are exploited.
TL;DR
Stablecoin design is always a trade-off between verifiability, resilience, and trust assumptions.
- Asset-backed coins rely on off-chain custodians.
- Crypto-collateralized designs depend on on-chain liquidations and oracle robustness.
- Algorithmic models depend on continuous market confidence.
For developers and auditors, focus on:
- Enforcing strict role separation and multisig governance.
- Validating invariant properties in mint/burn, collateralization, and oracle modules.
- Stress-testing economic mechanisms (liquidations, rebases, bond markets) under extreme scenarios.
No design is risk-free. The goal is to make risk explicit, bounded, and observable. A well-engineered stablecoin combines sound smart contract architecture with transparent economic safeguards.
Asset-Backed Stablecoins
Asset-backed stablecoins maintain value by issuing and redeeming tokens against reserves held off-chain by custodians. On-chain contracts enforce permissioned mint/burn and role-based controls, while issuers manage KYC/AML, treasury, and settlement off-chain. The system’s security and credibility depend on the integrity of custodianship and the transparency of reserve attestations.
The main difference lies in the underlying asset: fiat-backed coins (e.g., USDC, USDT, EURC) use cash and cash equivalents (such as T-bills), whereas commodity-backed coins (e.g., PAXG, XAUT) are collateralized by physical gold. Fiat reserves tend to be more liquid, whereas commodity reserves offer physical redeemability with higher friction.

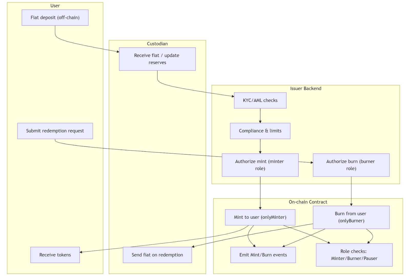
Diagram: Lifecycle of a fiat-backed stablecoin – from fiat deposit and minting to redemption and burn. Swimlanes show roles of User, Custodian, Issuer backend, and the on-chain contract.
On-Chain Architecture
In the lifecycle diagram above, all token operations ultimately flow through the on-chain contract. Its architecture defines who is allowed to mint, burn, pause, or freeze assets, and how those powers are enforced.
In the following sections, we focus on two of the most widely used fiat-backed stablecoins: USDC (Circle) and USDT (Tether). These tokens dominate liquidity in DeFi, serving as settlement assets across multiple chains.
Their architectures represent two contrasting models: USDC’s quota-based multi-minter system, and USDT’s owner-driven issuance with a custom upgrade path.
Because they are both highly adopted, they offer instructive examples of how implementation choices affect security and economic trust.
Per-Minter Quotas – USDC (Circle)
To see how issuance can be distributed across multiple actors, let’s start with USDC. Circle implements a quota-based model that limits each minter’s power individually.
Circle’s stablecoin contracts implement a masterMinter model. Instead of granting unrestricted minting rights, each approved minter is given a quota via allowed minters mapping. The masterMinter can add/remove minters and configure their quotas.
Source: MintController.sol (simplified)
This example shows a decentralized minting structure in practice. Unlike a single owner, multiple minters can be active at once, but each is capped by their allowance.
Key points from the implementation above:
- Multiple minters can exist simultaneously.
- Each minter has an individual allowance.
- The mint function decrements that allowance after each issuance.
While this model limits the risk of unbounded issuance, it introduces operational overhead: allowances must be managed off-chain, and minters depend on the masterMinter to replenish their quotas.
This design prevents unbounded minting by a single key and allows quotas to be checked per minter.
Issue and Redeem + Deprecate & Forward – USDT (Tether)
In contrast to USDC’s quota system, Tether (USDT) takes the opposite route: minting and burning are concentrated under a single owner.
Its Ethereum mainnet contract includes direct issue and redeem methods for minting/burning, and a custom deprecate mechanism to forward calls to a new contract when upgrades are needed.
Source: USDT on Etherscan (simplified)
Here, issuance and redemption are entirely controlled by the owner (a multisig). This design is operationally simpler, but centralizes authority.
Key points from the implementation above:
- issue(uint amount) increases supply and credits the owner.
- redeem(uint amount) burns tokens from the owner.
- deprecate(address newAddr) marks the contract as deprecated and forwards standard calls to the new implementation.
Unlike USDC’s quota model, this setup concentrates mint/burn power under the contract owner (a multisig), and uses a custom forwarder for upgrades rather than standardized proxy patterns.
This contrast highlights the trade-off: USDC distributes minting across quotas, while USDT relies on a single point of control. Both choices have direct consequences for security and trust.
Security Considerations for Roles and Permissions
A typical role set includes Minter(s), Pauser, Blacklister/Freezer, and Upgrader (proxy admin). Implementations differ: some enforce a single “master minter” that delegates quotas, others manage allowances per address. However, there are some common security recommendations that we recommend following:
- Key compartmentalization: enforce disjoint signing entities for mint, pause, and upgrade. Collocated authority must be treated as a critical finding.
- Threshold control: enforce multisig for mint and upgrade. Single-EOA privileged ops should be considered unsafe in production.
- Delayed execution: sensitive ops (role assignment, proxy upgrade) should route through timelocks with revocation windows.
Besides minting and burning, most fiat-backed stablecoins also implement emergency levers such as pause and freeze. These functions are central to incident response and must be understood in detail.
Security Considerations for Control Surfaces
These functions are the primary emergency levers. They are often invoked in response to incidents (custodian freeze, regulatory request, exploit).
Pausing is a global circuit breaker. In well-engineered contracts, pausing enforces revert on all user-facing state-changing functions. Admin operations may remain callable.
Freezing may be an address-scoped restriction. Blacklisted accounts are blocked from transfers and approvals.
These mechanisms give issuers strong tools to react quickly, but they also mean that token liveness is not guaranteed. Any protocol integrating such stablecoins must account for this risk.
Security considerations that we may observe from well-designed stablecoins are:
- Authority separation: the entity with pause authority must not overlap with minters; otherwise, an incident-response key could also mint under duress.
- Invariants which should be checked:
- When paused, no ERC-20 user transfer/approval succeeds.
- When an address is frozen, no transfer to or from it succeeds, and allowances involving this address cannot be honored.
- Extended controls (burn-after-blacklist): some implementations permit administrators to burn tokens from user balances, but only if the address has been explicitly blacklisted first. This safeguard allows off-chain investigation and legal/regulatory steps before asset removal, while preventing arbitrary burns on active accounts.
Centralization Trade-Off
Taken together, pause, freeze, and burn-after-blacklist show the degree of centralized authority embedded in these contracts.
It should be noted that introducing these recommendations violates the decentralization patterns. The ability of an admin key or multisig to unilaterally pause transfers, freeze addresses, or burn funds is in direct tension with the ethos of permissionless finance. This is, however, a byproduct of the tight integration with off-chain legal, regulatory, and custodial requirements (such as AML).
Because this centralization is unavoidable in fiat-backed designs, it becomes critical to secure it as much as possible.
This context is crucial: fiat-backed models inevitably integrate with off-chain legal and custodial frameworks. The question for auditors is not whether centralization exists, but whether it is adequately secured through multisigs, timelocks, and transparent governance.
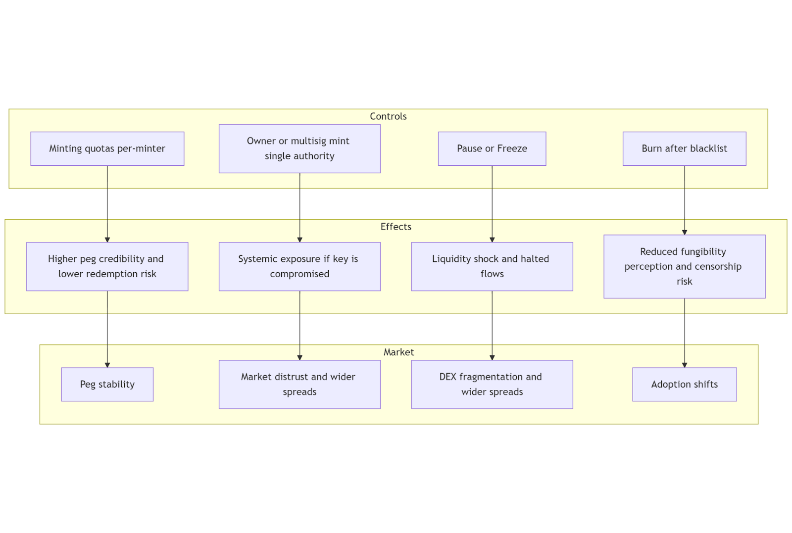
Economic Implications of On-Chain Controls
- Minting quotas (USDC model): by bounding issuance per minter, Circle reduces the risk of unbacked supply entering circulation. This directly protects peg credibility and lowers redemption risk.The quota mechanism directly limits systemic exposure: no single key can inflate supply unchecked.
- Single-owner mint (USDT model): concentrates issuance power, which is efficient operationally, but introduces systemic exposure: a compromised multisig could inflate supply beyond reserves, triggering market distrust.This concentrates risk: compromise of the multisig equates to instant systemic failure.
- Pause/Freeze levers: while essential for incident response, these can create liquidity shocks in secondary markets. A global pause may halt redemptions/trading, driving spreads on DEXs; address-level freezes can fragment liquidity if major LP addresses are blacklisted.For traders, this risk is priced in: any sudden pause can widen spreads and destabilize liquidity pools.
- Burn-after-blacklist: protects overall market integrity by removing illicit supply, but reduces fungibility perception – tokens are no longer censorship-resistant, which may deter certain classes of users.This may reassure regulators, but creates friction for users who expect fungibility.

Figure: On-chain controls map to immediate economic effects, which propagate to market impact.
Off-Chain Architecture
Reserves and the Trust Boundary
To understand the off-chain half of the system, we start with reserves – the foundation of every asset-backed stablecoin
Every token recorded on-chain (totalSupply) is supposed to be backed 1:1 by real-world assets – funds, T-bills, or commodities. But the blockchain cannot prove this.
- The contract only enforces how many tokens exist and who holds them.
- Whether equivalent amounts of funds are actually sitting in a bank account is known only to the issuer and its custodians.
- Users must rely on external attestations or audits. These are point-in-time snapshots, not cryptographic guarantees.
This creates the central gap: on-chain state is provable; off-chain reserves are not. However, this gap can be partially bridged via external, off-chain proofs such as financial audits, attestations, or recurring proof of reserves reports.
This distinction creates a clear trust boundary: the chain guarantees token accounting, but solvency depends entirely on external custodians
Issuance and Redemption Flow
The minting and redemption lifecycle illustrates how this boundary plays out in practice:
- User passes KYC/AML.
- User wires fiat to the issuer’s custodian bank.
- Issuer backend confirms funds and calls mint() on the contract.
- Contract credits tokens to the user.
- For redemption: user calls burn(), and the issuer wires fiat back off-chain.

Figure: Stablecoin issuance and redemption flow across trust domains.
Critical points:
- Custodian failure or regulatory freeze = no redemption possible, even though tokens exist.
- Stress events = issuers may queue or rate-limit redemptions, breaking the expectation of “always redeemable 1:1.”
In other words, even if the on-chain contract is perfectly secure, failures at the custodian or settlement layer can still break redeemability.
The Supply Gap
From a security perspective, this gap can be described in terms of invariants.
On-chain invariant (provable):

Every ERC-20 contract can be checked directly on-chain to ensure that the total supply equals the sum of all account balances.
Missing invariant (unprovable):

This unprovable invariant is the critical assumption behind fiat-backed models: that reserves always cover circulating supply.
This is the critical trust assumption: fiat or commodity reserves must at least cover the circulating supply, but this cannot be proven on-chain. It depends on what happens in the banking and custody layer.
Economic Implications of the Supply Gap
When this assumption fails, the impact is not just technical – it is systemic.
- Over-minting without reserves
When the assumption fails, the effects quickly spill into markets.
Example: If an issuer mints $100M of stablecoins but only holds $80M in reserves, there is a $20M shortfall. As soon as large redemptions are attempted, the issuer cannot fulfill them. Market makers detect the imbalance, and the stablecoin begins trading below $1 on exchanges.

Figure: Supply gap when reserves are insufficient. $100M stablecoins issued vs $80M reserves, leaving a $20M shortfall.
Here, technical correctness (totalSupply matches balances) hides economic insolvency – the peg breaks as soon as redemption pressure builds.
Even without fraud, operational lags create similar risks.
- Delayed redemption settlement
Burns recorded on-chain may not correspond to fiat returned off-chain. For example, if redemptions take 2–3 banking days, users who burn tokens early may face liquidity gaps. This creates redemption queues and secondary-market discounts.
Audit numbers may still be misleading if assets cannot be liquidated quickly enough.
- Weak or encumbered reserves
Even if audits show matching numbers, reserves may be held in illiquid assets (e.g., commercial paper or long-term deposits). In stress scenarios, redemptions stall. This causes spread widening on DEXs/CEXs, as traders demand a discount for liquidity risk.

Figure: On-chain burns are recorded instantly, reducing totalSupply. But fiat settlement is delayed (here by 2–3 days), so reserves remain unchanged during the lag.
Perception alone can be fatal: suspicion of imbalance is enough to trigger panic redemptions.
- Loss of confidence – bank-run dynamics
If users suspect reserves < supply, even without proof, a rush to redeem occurs. Rational actors try to exit first, accelerating depeg. This dynamic played out with TerraUST (2022), where doubts about reserves triggered a feedback loop that collapsed $40B of value.

Figure: Once users suspect reserves are insufficient, redemptions accelerate (blue), reserves drain (orange), and the secondary market price (red) collapses well before reserves are fully depleted.
How do issuers try to bridge this gap? Let’s compare two cases.
Case 1: No attestation
Without attestations, the relationship between supply and reserves is opaque. The blockchain faithfully enforces internal accounting, but there is no public evidence that reserves exist in full.

Figure: Without attestations, the relationship between on-chain supply and off-chain reserves is opaque. Users cannot verify if reserves ≥ supply.
Case 2: With repeated proof of reserves
With recurring continuous or frequent proof of reserves audits, the unprovable link can be partially mitigated. An independent auditor periodically compares off-chain reserves with the on-chain totalSupply and publishes a signed report.

Figure: With recurring proof of reserves, the unprovable link is mitigated: an independent auditor compares reserves with total supply at regular intervals, producing public evidence.
Proof of reserves does not eliminate the gap, but it narrows it, turning hidden risk into observable risk.
Why this matters:
- Over-mint risk: an insider or compromised multisig can create tokens without reserves. The chain will record them as valid.
- Redemption lag: burns may occur before fiat is actually wired back, leaving a shortfall.
- Weak attestations: even if the numbers line up, reserves can be encumbered, illiquid, or inaccessible.
Security & Operational Risks
Finally, beyond reserves themselves, several operational risks must be considered.
- Custodian risk: reserves must be bankruptcy-remote; otherwise, issuer insolvency jeopardizes peg.
- Governance risk: backend mint/burn services should run under HSMs or multisigs; a single API key compromise is catastrophic.
- Operational risk: issuers need playbooks for bank outages, redemption surges, or regulatory interventions.
These risks emphasize that fiat-backed stability is never purely technical – it is inseparable from governance, custody, and banking operations.
Crypto-Collateralized Stablecoins
Crypto-collateralized stablecoins (e.g., DAI, sUSD) are issued against crypto collateral locked into smart contracts. A user deposits volatile assets (e.g., ETH, WBTC, LINK) into a vault (Collateralized Debt Position, CDP). The protocol mints stablecoins up to a fraction of the collateral value.
To see how this design works in practice, let’s walk through a concrete DAI vault scenario.
- Deposit: 150 ETH worth $300,000.
- Collateral ratio requirement: 150%.
- Max mintable DAI = $200,000.
- If ETH price drops and ratio < 150%, liquidation is triggered.

Figure: Capital efficiency and liquidation threshold
The blue line shows the maximum mintable stablecoin at a 150% collateral ratio. The gray dashed line represents a 1:1 issuance boundary (no overcollateralization). The red zone illustrates the liquidation risk: if collateral value falls and the ratio drops below 150%, vaults are liquidated to restore solvency.
Liquidations auction collateral to repay outstanding debt + penalty. This ensures circulating DAI remains sufficiently backed, but exposes users to forced liquidations during market stress.
This example highlights the central trade-off: capital efficiency versus liquidation risk.
A key distinction from fiat-backed models is that reserves are not opaque. Here, all collateral and debt positions are enforced by code and publicly queryable.
On-chain transparency
Unlike fiat-backed models, reserves are fully observable: anyone can query totalSupply, collateral balances, and vault states.
Even with this transparency, crypto-collateralized stablecoins face their own set of risks. Most are familiar DeFi issues but take on systemic importance in the stablecoin context.
Security Considerations and Economic Implications
Most risks in crypto-collateralized stablecoins are not unique, but rather instances of well-known smart contract issues: oracle manipulation, flawed liquidation logic, inadequate collateral modeling, or unsafe upgrade patterns.
For this reason, the same recommendations that auditors typically apply to DeFi protocols are directly relevant here as well. In the following subsections, we briefly review the major categories and highlight how they manifest in stablecoin systems, and what their economic implications are.
Oracle Manipulation
The first and most fundamental risk lies in pricing collateral: if oracles are compromised, the entire solvency model collapses.
Stablecoins like DAI depend on oracles to price collateral. If the oracle can be manipulated, the system can mint unbacked coins or trigger bad liquidations.
Economic implications of oracle manipulations:
- Overvalued collateral → more stablecoins minted than reserves can actually support → peg dilution and potential bank run.
- Undervalued collateral → forced liquidations of solvent positions → cascading sell-offs and market panic.

Figure: Oracle manipulation can distort collateral pricing in both directions. Artificial overvaluation allows excess stablecoin issuance beyond real backing, weakening the peg. Artificial undervaluation triggers mass liquidations of otherwise healthy vaults, causing collateral fire sales and market contagion.
These distortions have direct economic consequences, which is why oracle design is a primary audit focus.
There are some common security recommendations we suggest:
- Medianization & aggregation:
- Using multiple feeds (AMMs, CEXs, other protocols).
- Computing a median or weighted average.
- Time-weighted averages (TWAP):
- Instead of reading spot price, average over N blocks.
- Makes single-block manipulation economically infeasible.
- Commit-reveal for oracle updates: Prevent single-block manipulation by requiring commit + reveal with delay.
- Circuit breakers: If price moves >X% within Y blocks, freeze liquidations until quorum approves.
Liquidation Risks
Even with correct pricing, volatility itself creates another challenge: liquidations.
If collateral value falls too quickly, vaults can become undercollateralized before liquidations clear.
Economic implications of liquidation risks:
- Underfilled auctions → stablecoins in circulation not fully backed → risk of depeg.
- Opportunistic arbitrageurs can extract value from discounted collateral, transferring losses to vault owners or the system surplus buffer.
- Repeated auction failures erode confidence in liquidation as a solvency mechanism.

Figure: Liquidation risk under a sharp price crash. Collateral value (solid blue) falls below circulating stablecoin supply (dashed), triggering liquidation at the crash marker. The auction/recovery marker shows partial restoration, but not to pre-crash levels. Repeated events erode solvency and confidence in the peg.
Without mitigation, sharp price moves can leave debt undercollateralized and weaken peg credibility.
Risk mitigation:
- Surplus buffers: maintain protocol reserves (e.g., MakerDAO’s Surplus Buffer) to absorb undercollateralization.
- Backstop modules: dedicated actors (e.g., Keepers, Backstop syndicates) incentivized to bid on auctions when the market is thin.
- Dynamic auction parameters: adaptive lot sizes and durations to prevent cascading underfills during high volatility.
- Circuit breakers: halt minting or adjust collateral ratios in extreme volatility to prevent insolvency spiral.
Collateral Diversity
Another systemic factor is what collateral is admitted. The choice of assets determines both resilience and hidden dependencies.
Using a single volatile asset like ETH makes the system fragile.
Economic implications:
- Single-asset exposure → systemic risk tied to one market.
- Diversification improves resilience, but introduces correlation risks: if many collaterals depend on USD-pegged stablecoins, stress in USDC/USDT cascades into DAI.
- Collateral choices encode hidden dependencies on CeFi actors and other protocols, weakening the “pure DeFi” narrative.

Figure: Collateral diversity trade-offs.
- ETH-only: high volatility risk, but no direct reliance on CeFi assets.
- ETH + WBTC: reduced volatility exposure but still correlated with crypto markets.
- ETH + WBTC + USDC: further volatility reduction, but increased systemic dependence on fiat-backed stablecoins.
This shows the double-edged nature of diversification: it reduces volatility exposure but can import CeFi reliance into DeFi systems.
Risk mitigation:
- Maintain a balanced basket with uncorrelated assets.
- Limit reliance on fiat-backed collaterals to avoid importing CeFi risks.
- Stress test portfolios for correlated shocks (e.g., ETH crash + USDC depeg)
Smart Contract Risk
Finally, even if collateral, oracles, and liquidations work as intended, the contracts themselves remain an attack surface.
Every component – vaults, auctions, oracles – is code that can fail or be exploited.
Economic implications of smart contracts vulnerabilities:
- A single contract exploit can mint infinite stablecoins, instantly breaking the peg.
- Even minor bugs (e.g., in liquidation logic) can cause massive forced liquidations, shifting billions in value between participants.
- The market reacts not just to exploits but to fear of exploitation, raising spreads and reducing liquidity.
Common security recommendations:
- Perform audits and comprehensive testing continuously.
- Establish continuous monitoring to detect and prevent issues before they escalate into systemic failures.
In short, crypto-collateralized stablecoins trade opacity risk (as in fiat models) for code and design risk. The peg depends not on banks, but on whether the contracts, oracles, and auctions execute correctly under stress.
Algorithmic (Non-Collateralized) Stablecoins
The third category relies instead on monetary engineering.
Unlike asset-backed models, algorithmic stablecoins try to replace collateral with code and incentives. Instead of funds in a bank or ETH in a vault, they rely on supply adjustments: if the price is too high, mint more; if too low, burn or contract supply.
Implementation Details
Three dominant architecture types have emerged:
Dual-Token Models
One “stable” token and one “absorber” token (e.g., UST/LUNA). Users swap between them depending on peg deviation.
In code, these dual-token dynamics are implemented as conditional swap functions controlled by oracle prices.
Seigniorage Share Models
A different family of designs borrows from central bank logic: mint during expansions, contract during downturns (e.g., Basis Cash).
Expansions reward token holders, contractions tax them.
These systems typically involve two or three tokens:
- StableToken – the target stablecoin, pegged to $1.
- ShareToken – represents a claim on future expansions (like equity).
- BondToken (optional) – issued during contractions to absorb supply.
Expansion phase (StableToken > $1): The protocol mints new StableToken and distributes the surplus (seigniorage) to ShareToken holders. This is usually implemented via an epoch-based controller that measures the oracle price and triggers minting if it is above $1.
Contraction phase (StableToken < $1): The system issues BondTokens that users can buy by burning StableToken. Later, when the peg is restored and expansions occur, BondTokens can be redeemed for $1 worth of StableToken, ideally with a premium. This mechanism reduces circulating supply during downturns and rewards patient participants during recovery.
Rebase Tokens
A third approach adjusts supply not via swaps or bonds, but by directly scaling balances in every account (e.g., Ampleforth).
Modify balances directly. Instead of transferring ownership of minted tokens, the contract adjusts all balances proportionally at the end of each epoch:
Economic Implications
Each design has distinct fragilities, which become evident under stress.
Dual-token systems like UST/LUNA depend on absorber token demand. If peg confidence drops, redemptions mint huge amounts of absorber tokens. Their price collapses under hyperinflation, destroying both absorber and stablecoin.

Figure: Dual-token death spiral dynamics. Once UST loses its $1 peg (blue), redemptions mint massive amounts of LUNA (red). The absorber token supply hyperinflates, its value collapses, and both tokens are ultimately destroyed.
Once hyperinflation starts, code cannot stop the loop – confidence collapses faster than parameters can adjust.
Seigniorage systems replace absorber tokens with bond markets, but these markets fail when confidence evaporates.
Seigniorage systems depend on bond buyers during contractions. If no one wants to buy bonds (e.g., confidence already gone), contraction fails and peg collapses.

Figure: Bond market ineffectiveness in seigniorage share models.
The chart compares two scenarios during a contraction phase when the stablecoin trades below $1. In the effective case (blue), users buy bonds by burning stablecoins, reducing circulating supply and moving toward the target level needed to restore the peg. In the failed case (dashed), no one buys bonds, so supply remains almost unchanged. Without contraction, the peg cannot recover, confidence erodes further, and the system risks permanent depeg.
Rebases may cause sudden balance changes across DeFi protocols, leading to liquidation cascades or integration failures.
Figure: Liquidity shock from rebases.
In the figure, the Loan-to-Value (LTV) ratio rises gradually, but after a negative rebase it jumps above the liquidation threshold (red dashed line). Once LTV enters the liquidation zone (shaded), collateral can be forcibly sold off.
Historical example: TerraUSD (UST) collapse (May 2022). Once the peg slipped, redemptions minted massive amounts of LUNA (absorber token). Hyperinflation drove LUNA to zero, wiping out ~$40B in market cap.
Risk Mitigation Strategies
Although history shows algorithmic designs are fragile, several measures can reduce the likelihood or speed of collapse:
- Oracle robustness: Use time-weighted averages and multi-source aggregation to prevent single-block manipulation of peg signals.
- Mint/burn rate limits: Enforce caps on expansion/contraction per epoch to slow down feedback loops and give markets time to equilibrate.
- Dynamic absorber design: Require absorber token collateralization (hybrid model) or circuit breakers that halt minting if supply expands too fast.
- Bond market incentives: Offer variable premiums for BondTokens depending on system stress, to ensure contraction even during low confidence.
- Stress testing: Simulate bank-run and hyperinflation scenarios at the design stage to identify failure thresholds early.
Security Considerations
From an audit perspective, all algorithmic models collapse to three recurring security themes.
- Oracle dependency: Every mechanism depends on accurate price feeds. Oracle manipulation (e.g., flash loans into AMMs) can trigger false expansions or contractions.
- Mint/burn logic: Dual-token and seigniorage systems expose code paths where mis-specified conditions or unchecked arithmetic can mint/burn unbounded amounts.
- Rebase safety: Rebasing modifies balances in-place, which can break integrating contracts that assume monotonic balances.
Treat these systems as highly oracle-sensitive; require TWAP (time-weighted average prices), multi-source aggregation, and invariant testing of mint/burn logic.
Even though these recommendations cannot eliminate economic fragility, they reduce the likelihood that technical flaws accelerate collapse.
Conclusion
Bringing the three categories together highlights the different trust boundaries.
Stablecoins remain one of the critical building blocks of today’s crypto ecosystem, but their safety depends on very different trust models.
Asset-backed designs (fiat and commodities) provide transparency only up to the chain boundary. On-chain controls (roles, quotas, freezes) can be verified, but solvency ultimately relies on off-chain reserves and attestations. Security here means minimizing centralization risks: multisig governance, timelocks, and strong audit practices. Economically, reserve shortfalls or delayed redemptions manifest directly as depegs and bank-run dynamics.
Crypto-collateralized systems shift assurance fully on-chain: supply is proved to be backed by collateral locked in vaults. Yet, this introduces new attack surfaces – oracle manipulation, liquidation risk, and smart contract exploits. Their stability is only as strong as the robustness of collateral valuation, diversity, and liquidation mechanisms.
Algorithmic models aim to eliminate collateral entirely, but history shows that market confidence is itself collateral. Without sufficient demand for absorber tokens or bonds, feedback loops drive systems into hyperinflationary collapse. UST/LUNA’s failure highlighted how fragile these equilibria are once sentiment erodes.
The comparative lens makes clear that no model is free of trade-offs.
Need help auditing your stablecoin implementation or integration? Reach out to discuss your specific architecture.



